(第5223例)三十一年曲折寻家路——鲍春花寻家

发布时间:2023-09-02

三十一年曲折寻家路

——鲍春花寻家

编 辑:依 依

亲人离散
      按鲍春花的说法,她的噩梦开始于1992年左右,那一年,她大概三四岁,跟着妈妈坐火车去重庆,途经赶水火车站,母女俩被赶下车,妈妈不知道为什么突然跳河自杀,所幸被人救起。混乱之中,鲍春花被人带走,带走她的这个人,后来成了她的养父。

      养父未成家,脾性古怪又暴虐,鲍春花受了很多罪,挨打、挨饿、露宿街头是常事。小小的鲍春花屡屡忍受不了离开,又被这个养父找回来,最后一次逃跑是在十岁左右,从那以后,鲍春花就开始了流浪的生活。虽然很苦,但不至于担惊受怕,不用惧怕什么时候棍棒会落在身上。

      十岁的小女孩,没有接受过正规教育,凭着一股子回家的信念,自己学会认字,学会拼音,为了找家,又跟着一起打工的姐妹,自学了电脑,学会了上网。一切准备就绪,2011年,鲍春花终于在宝贝回家登记了寻亲信息,正式开启了她的寻家路。

八方客奠定基础
      那年第一次帮助鲍春花的是志愿者八方客,他收集整理的信息为接下来鲍春花12年的寻家路打下了坚实的基础。

      关于父母姓名,鲍春花记得爸爸叫鲍门杰,妈妈叫谭中英,当然,只是发音接近,不能确定准确性,她自己的名字叫鲍春花。妈妈带着鲍春花出走过两次,第一次被爸爸找了回去,第二次就是在赶水火车站与妈妈分开的那次。养父带她回家以后,按她的记忆,给她改为李姓,取名李春华后上了户口。

      鲍春花记得家里有院子,住着好几户人家,妈妈是重庆人,他们住在福建省莆田市涵江区一个叫码步头村的地方。这个地方,鲍春花曾去派出所查过,但只找到了“码头村”。有个好心人曾帮她写过一封信,寄到福建莆田某个地方,在很长一段时间里,跑邮局,等回信就成了鲍春花日常的一部分,虽然最后仍然没能如愿,但这个好心人所做的一切,鲍春花深深感谢着他。

      “三轮车,跑得快,上面坐个老太太,要五毛捡一块”
      “小老鼠,上天台,偷油吃,下不来,妈妈不在家,咕噜咕噜滚下来”
      “小白兔,白又白,两只耳朵竖起来,爱吃萝卜和青菜”
      这三首儿歌,是鲍春花铭刻在心的,这是小时候妈妈教她唱的,她时不时的在心里默默的唱上几遍。这是她和妈妈母女情的维系,她害怕忘了。

      浙江义乌、嘉兴、台州、温州,鲍春花都去过,2009年的时候,她认识了一个姐姐,那时候鲍春花认为这个姐姐是好人。相识不到两个月,姐姐说带她去福建福州,鲍春花没有丝毫犹豫,跟着姐姐就上路了。离福州越近,鲍春花的内心就越激动,眼泪止不住的往下流,她认为到了福州,就离莆田不远了,就离家不远了。

      然而,这个所谓的姐姐在骗走了鲍春花身上仅有的两千块钱后,消失得无影无踪。可怜的鲍春花人生地不熟,吃了许多苦,最后她只身到了莆田,在这里一边打零工一边找家。两三个月后,依然未能找到家门的鲍春花哭着离开了福建,这个既是她记忆里的家,也是她伤心地的地方。

      循着鲍春花的记忆,八方客把她的帖子发到了宝贝回家福建群,志愿者泉州五子几乎排查了整个福建省,都没有找到叫鲍门杰的人,唯一一个叫谭忠英的重庆籍女子,在核查后也被排除在外。志愿者lanxue建议鲍春花回忆一下小时候的方言,以及排查一下莆田市的鲍氏家族,或者是请莆田当地人与鲍春花直接对话,看能否听懂。针对这些建议,八方客与鲍春花都有过详细的交流,但也都是一无所获。之后,又有志愿者糊涂哥雁归来等人参与进来,甚至有了一个大胆的猜测:有可能鲍春花的妈妈是重庆人被拐福建,所以才会带着她逃跑。当然,在没有找到鲍春花的父母之前,这也只能是一个猜测。

      除了志愿者,还有一个叫陈珠香的寻亲人,在莆田市涵江国欢镇都邠村打听到,村里有一户鲍姓母女出走。为此陈珠香特意跑了一趟这个村子,但查访下来,这家人的信息和鲍春花有出入,她的家不在村里。

       接下来的几年里,志愿者把鲍春花的寻家帖转到了莆田当地的网站,也在微博等平台发布过,甚至重庆志愿者千里马把万州所有叫谭中英的人都查了个遍,都没有找到鲍春花的家,也没有收到一丁点有效的线索反馈回来。幸好,在八方客的指导下,鲍春花去到江苏警方顺利采集了血样,并确认入库。

       2017年,志愿者高原的风建议根据鲍春花提及的福建省莆田市涵江区码步头村,围绕莆田重新查访下与该村同音的村落。风的传说通过网络搜索,发现福建省南平市武夷山兴田镇兴田村马埠头,高度疑似鲍春花记忆里的“码步头村”,但在当时,这个地方没有志愿者可以走访,因而这条重要的线索被搁置。

王者接力
      2022年6月15日,寻家工作组志愿者王者接手,开启鲍春花寻家的第二程。几个月后,王者在论坛找到家寻王秀英的帖子,与家寻志愿者天蓝蓝比对后,由于信息差别太大,排除了鲍春花是王秀英的可能性。随后,王者在自己的抖音帐号发布了鲍春花的寻家视频。

      同年,宝贝回家创始人张宝艳开通抖音直播,通过与寻亲人连线的方式讲述寻亲故事,帮助他们扩散寻亲信息,王者抓住机会,替鲍春花申请连线。11月25日晚上,鲍春花的寻亲故事进入网友视线,面对网友,她讲述了自己的寻亲经历,并在张宝艳的引导下,逐步回忆起更多的信息:爸爸家有一种植物,可以编辫子,很细,圆圆的大概到小腿位置;记得有甘蔗,有河沟,还有豆子;邻居家房子后面出去是石梯,走几个台阶才到最下面,再往外面就是地;妈妈带着她第二次离家前,与爸爸大吵了一架;家乡有芦苇,有新鲜的莲子;去福建找家的那几年年,曾到过一个全村都是鲍姓人的地方,当时感觉这个村子里房子结构和记忆里的特别像,可是最后在那里还是没能找到家……

      这次连线后,鲍春花寻家的事引起了更多人的关注,重庆志愿者语梦组织大家展开了激烈的讨论,大家一致认为她有可能是云贵川方向的孩子。王者拨打了赶水火车站的电话,毕竟鲍春花妈妈在赶水火车站自杀在当时应该算得上一件大事,说不准有人知道。可惜这通电话打过去,并未给鲍春花的寻家带来什么转机。在王者的建议下,鲍春花的抖音帐号正式更名为“鲍春花寻亲”,同时,王者通过网站数次在头条、百家号、微博、官方抖音等各平台往莆田、重庆、四川、贵州方向推送鲍春花寻亲信息。

      一系列的举措,收效甚微,期间语梦转达了重庆志愿者财财的一个分析结果:在四川眉山一带有鲍春花提到的甘蔗和豆子,河沟也比较多。这似乎也印证了鲍春花有可能是四川人的说法。

众志成城
      2023年7月6日,鲍春花准备前往重庆休假,重庆志愿者冬天的飘雪乔峰提出,他就是赶水当地人,希望能与鲍春花面谈,进一步了解当年的事情经过。对此,王者当即表示首肯,并同时建立了鲍春花案例讨论组。冬天的飘雪与鲍春花面谈后,提出建议,通过抖音向福建莆田当地定位发布鲍春花的寻亲视频。于是接下来,以余生为代表的志愿者纷纷制作视频,通过自己的抖音帐号不断扩散。

      就在这时,高原的风再次提出了2017年风的传说查到的地址“福建省南平市武夷山市兴田镇兴田村马埠头”,认为鲍春花的爸爸如果不是本地人而是在莆田打工,那么这个马埠头村的可能性就非常大,希望能针对这个地方走访核实。紧接着,余生的抖音收到的线索,就指向了这个村,从而彻底证实了这个马埠头村的准确性。

      余生的抖音在7月14日收到留言,多位网友提供信息:鲍门杰的发音,有可能是本地发音“宝明仔”;马埠头村有个叫李宝明的人;村里人对孩子有印象,女儿叫春花(村花),李宝明没有孩子,和现任妻子的孩子生活在市里,春花的母亲叫中英。综合几位网友的信息,余生得出结论:疑似父亲叫李宝明,抱养的女儿叫李春花,原来住在福建省南平市武夷山市兴田镇兴田村马埠头村,现已搬离。

      余生立刻联系福建志愿者风的旅人,请求当地志愿者协助。很快,风的旅人带来了志愿者快乐的查访结果:根据马埠头村老书记提供信息,李宝明目前80岁,住在火车站站前大道,据说女儿被前妻带走时8岁。快乐委托自己的表哥去了一趟村里,据村民说,李宝明前妻叫谭中英,听说是没有结婚证的,当时因为李宝明脾气不好,谭中英无法忍受,便带着女儿走了,这个女儿就叫春花,是李宝明抱养来的。李宝明后来又成了家,现在和继子住在一起。

       7月18日,快乐风的旅人去了马埠头村,在扶贫办干部的帮助下,见到了李宝明本人,得知了事情始末:李宝明与谭中英并无结婚证,谭中英确实是重庆人,之前在重庆也有丈夫,因为家暴跑到了福建,与李宝明生活在了一起。后来有一对从浙江省衢州市江山市过来打工的夫妇,把刚刚出生40天的女儿送给了他俩抚养,李宝明给孩子上了户口,至今户籍还在,户籍名登记为“李春华”。李春华被谭中英带走时正在上二年级,非常聪明,会写自己的名字,知道自己叫李春华。李宝明看了鲍春花的照片,感觉和李春华有相似之处。

第一次团圆
      由于双方没有血缘关系,不可能做DNA鉴定,只能依靠核实到的信息来判断。综合分析下来,这个李宝明就是鲍春花的养父。按养父提供的信息,鲍春花的亲生父母应该是在浙江江山,根据鲍春花之前自己做的23魔方检测,志愿者崇明康健分析她的父亲可能是福建泉州的,母亲有可能是浙江江山人。于是王者又请广大志愿者通过抖音往泉州和江山方向定位发布视频。

      考虑到与李宝明的相认有可能会得到更多有关亲生父母的信息,经过大家商议,又征求了鲍春花本人的意见, 8月15日,鲍春花在丈夫的陪同下,来到了武夷山,快乐于当晚接到了他们,并妥善安置了食宿。第二天,在扶贫干部办公室,鲍春花一家见到了养父,养恩大于亲恩,虽然没有血缘关系,但鲍春花仍然对眼前的老人充满着感激之情,毕竟襁褓中的她由李宝明一手抚养长大。风的旅人快乐琳子凤凤几位志愿者参与见证了鲍春花的第一次团圆。

 

查访血缘
      李宝明与鲍春花见面后,向她提起了当年的送养经过,快乐帮助整理了一下:1985年-1986年期间武夷山兴田镇盖中学,亲生父母来到镇上修路,生父年龄与李宝明相差不大,在鲍春花前面有三个姐姐。根据李宝明回忆,当年是他亲手将鲍春花抱来家里的,时间是过年前的冬天,上户口的时间是1986年3月25日,可以将鲍春花的出生日期缩小至1985年底-1986年范围。

      关于养母谭中英,李宝明说,谭中英第一次将鲍春花带走,他得到线索,赶去接回了春花,第二次谭中英又将鲍春花带走,这次李宝明找了一年多,最后打听到谭中英带着鲍春花坐火车去了四川,之后便再无消息。这一细节,在鲍春花的记忆里也是存在的。谭中英至今下落不明,也无任何蛛丝马迹可循,因此只能暂时放下。

      鲍春花通过衢州一位寻家孩子,联系到了衢州一位警官,在与李宝明见面后的第二天,鲍春花便去了衢州与那位警官见面,警官表示会全力帮助她寻找亲生父母。

      原本从李宝明这里获取的线索并不多,大家对于寻找鲍春花亲生父母已经作好了长期的打算,没想到的是“幸福来得如此突然”。8月18日,余生根据快乐分析出来的信息,以李春华的名字整理制作视频发布在了自己的抖音帐号,并定位江山市。快乐琳子王者等志愿者也纷纷发布视频,希望能有知情人提供线索。

      随着余生视频的发布,众多江山市网友纷纷留言,有提供线索的,有送祝福的,也有希望与自己家孩子比对的。每条信息,余生都仔细筛选,逐一回复,就怕错过有效线索。海量的信息,终于让余生从中找出了唯一一个高度疑似的,这位网友自称是李春华的堂弟,他大伯家曾经送养过一个女儿。余生按捺住激动,询问网友大伯家孩子的出生、送养日期,送养过程,以及是否有中间人、养家信息等等。

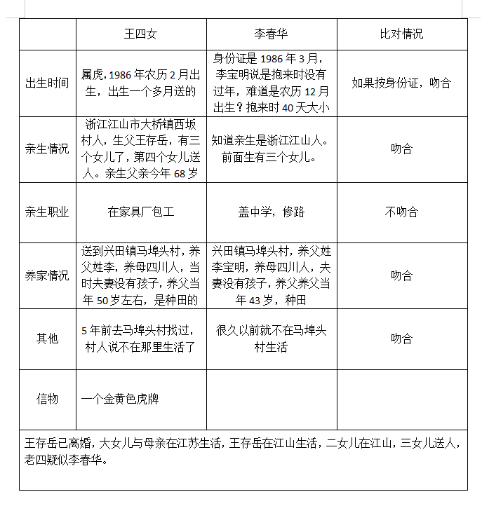
      网友说,大伯的女儿出生一个月就被送养,随身有一个“虎牌”,当年送到了兴田镇马步头的李家,养母是四川的。五年前大伯还曾去找过,但当地人说李家已经搬走很久了。这几点,基本上与鲍春花的信息吻合,关于养母是四川人这一点,鲍春花记得是1992年和养母回重庆,在赶水火车站失散。根据行政区划变更记载,重庆是在1997年从四川分出来成为直辖市的,鲍春花失散那年,重庆被称为四川省重庆市綦江县赶水区,因此,养母是四川人这一点不会错。

       根据网友提供的大伯名字王存岳,余生搜索到了这个帐号名的抖音,从抖音视频中展示出来的王存岳本人长相来看,与鲍春花也有相似之处。随后余生以表格形式列出来了双方的信息,通过这张表格,非常清楚、明晰的看出,王存岳送养出去的女儿与鲍春花之间有着密不可分的联系:
      根据网友转交的王存岳电话,家寻工作组志愿者甘霖联系上了他本人,进一步了解了王家女儿被送养的经过:被送养的这个女儿排行老四,出生一个多月送给了李家,养母是四川人。孩子六七岁时,他们还在福建,还能时不时的见到女儿,到孩子十岁左右,他们再去李家时,养父告诉他们,孩子被养母带走了,从那以后就再也没见过女儿。王存岳夫妻已经离异,母亲随大女儿居住在江苏,具体地点不详。征得王存岳同意,甘霖在宝贝回家代为登记了寻找女儿的信息。同时甘霖了解到,王存岳当年除了送养这个女儿外,还有一个三女儿也送养了出去。

      当晚,王者也接到了疑似堂姐发来的信息,与余生收到的为同一个家庭,并且堂姐表示她能联系到在江苏的大伯母和大姐。大家商议后一致认为,由甘霖立刻指导疑似父母采血,与鲍春花比对。

       8月20日,双方采血完成,王者甘霖分别向网站提交了协调DNA鉴定的申请。这时王存岳告诉甘霖,鲍春花应该是排行老三,出生于1986年,另一个被送养的女儿排行老四。

第二次团圆
      在众多志愿者翘首期盼中,8月26日,经志愿者二马努力,短短几天时间,DNA鉴定就有了结果,鲍春花与亲生父母DNA比对成功!收到这个好消息,双方商议后决定,鲍春花先行与母亲和大姐团圆,下一步再与父亲相认。

      鲍春花寻家,历时12年,众多志愿者付出了大量的心血与精力,八方客王者余生lanxue冬天的飘雪风的传说高原的风等等志愿者都为鲍春花找到亲生父母贡献了自己的力量,除了他们,还有更多的志愿者转发扩散,做了许许多多力所能及的工作,在此特别感谢所有人的付出。

       12年的寻亲路,终于走完,借用冬天的飘雪说的一句话“终于又解决了个老帖子”。


      原帖链接:
      约1988年生1992年前后在重庆市綦江县赶水车站被拐的福建籍鲍春花(女)寻亲28685bbhj

编后记:
     宝贝回家的每个成功案例都是全体志愿者以及各界爱心人士团结协作、无私奉献的结果,我们向每一位参与案例的志愿者和爱心人士致敬,他们在案例的沟通走访、排查对比的过程中做了很多默默无闻的工作。因编辑无法亲身参与寻找,加之编写时间相对紧迫,所以在案例编写时,难免会对案例的内容细节或参与的志愿者有所遗漏。为进一步细化完善总结内容,真实还原寻找过程,如发现案例总结内容有不妥,欢迎了解和参与案例的志愿者提出修改意见,随时与案例编辑依依(539683555联系,我们将随时修改。