(第5931例)众人协力,铺就回家路——杨光钱寻家

发布时间:2024-10-13

众人协力,铺就回家路

——杨光钱寻家

编 辑:依 依

       宝贝回家的官方抖音发布视频时,不管是认亲还是寻亲,都会有很多网友留言,其中不乏寻亲人。志愿者在看到这些留言后,会主动去与他们沟通,了解情况后有针对性的给予帮助。

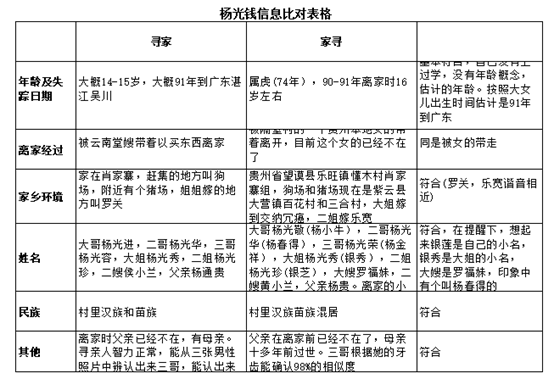
       2024年9月26日,李先生回家的视频下,照例有寻亲人留言,寻家工作组志愿者郭郭从中发现一位代母寻家的网友欧女士。欧女士的母亲名叫杨光钱,大概1977年出生,约1991年被自家亲戚从云南带到广东湛江吴川,骗光她的钱财后,见她已身无分文,便扔下了她一走了之。后来欧女士的四奶奶可怜她一个人在路边流浪,便将她带回了家。

       杨光钱不识字,欧女士通过日常聊天耐心引导,慢慢了解到了一些信息:被亲戚骗出来时,整整走了三天三夜,才到了贵州贵阳,之后坐着火车到了湛江。记得家在一个叫肖家仔(音)的地方,村里是汉族和苗族混居,有个赶集的地方叫狗场,附近还有个叫猪场的地方。家乡在三月三节日这边会去扫墓。从家去地里干活时,要趟过一条河,春天时河水很大,但到了冬天河水会逐渐变小。家里有五个兄弟姐妹,大哥叫杨光井,二哥是卖猪的,叫杨光华,二嫂叫韩小兰,三哥叫杨光容,是做牛羊生意,大姐杨光晓,二姐杨光珍,她是最小的一个女儿。记得有个姐姐结婚时骑着马嫁到了隔壁一个叫罗关的村子。

       9月27日,志愿者风的传说在网上搜索到,云南昭通、临沧等地有好几个名叫肖家寨的地方,因为暂时没有锁定方向,这几个地址暂时做为备查搁置。

       同一天,云南志愿者金色的叶子将杨光钱的寻家帖发到了云南群,云南志愿者积极响应,迅速建立了专门的讨论群。考虑到杨光钱不识字,志愿者建议将欧女士拉进群里,引导杨光钱说话,以便辩听口音,缩小寻找范围。

       关于杨光钱所提及赶集的“狗场”,亲爱的路人金色的叶子高原的风等志愿者分析,按云南的习惯,赶集称为赶街(发gai音),并且当地的地名习惯称为狗街、鸡街、羊街等,建议欧女士再与杨光钱沟通确认。

       根据大家的建议,欧女士替母亲录了一段自己唱的山歌,也许是离家多年,杨光钱的发音已经不太准,有些吴川当地口音,但又不全是。在音频最后,风的传说听见了“宜宾”的发音,结合杨光钱所述的村里有苗族,大家怀疑有可能是四川宜宾兴文县,并且兴文县毗邻昭通威信县,如果从兴文县出行,应该会经过宜宾。渝敏又从欧女士发给母亲辨认的视频中发现了穿着哈尼族服装唱歌的片断。

       志愿者小小草在网上搜索到贵州兴义市南部的敬南镇,在以前被称为“狗场”,赶敬南称为“赶狗场”,从地图上看,敬南镇距离兴义肖家寨不远,处于肖家寨西北方向。亲爱的路人通过各种渠道排查后发现,在此处并无名叫“杨光*”的人。金色的叶子亲爱的路人指出,贵州和四川以及云南昭通一带都把赶集称为赶场。

       综合上述信息,志愿者风的传说渝敏等人在网上搜索到了云南红河州哈尼族服饰以及四川宜宾兴文县苗族服饰,让欧女士发给母亲辨认,看是否能激活她“封存”多年的记忆。

      就在大家讨论得热火朝天时,志愿者湖北雨带来了好消息,他联系了志愿者海啸海啸在云南大理找到了一个杨光前,此人出生于1977年,虽然居住地附近并无狗场、肖家寨等地名,但大家不愿错过,请志愿者斌哥联系上了该村唐村长。据唐村长反馈,杨光前于2002年外嫁后失去联系,家中只有三个哥哥,唐村长很确定这个杨光前并不是寻家杨光钱,因为他曾是杨光前的老师,1997年时他曾见过杨光前本人,当时杨光前的大女儿已经4岁,因此可以排除。但唐村长给出了一个新的信息,在南涧彝族自治县公郎镇沙乐村,有肖家、狗街和猪场,且杨姓人较多,可以进一步核查。

       以上讨论与核实均发生在9月27日,这一天讨论群里的信息多达数千条,直至9月28日凌晨,亲爱的路人还在逐字逐句辩听杨光钱唱的山歌。功夫不负有心人,9月28日早上7点刚过,亲爱的路人就发来了好消息,他将音频发给了自己的朋友,朋友听了以后非常确定,杨光钱唱的是贵州省安顺市紫云县的山歌,并且极有可能是布依族。与此同时,有网友在亲爱的路人抖音里留下了一个地址:贵州省安顺市紫云县大营镇,并称这个地方有狗场,距离肖家寨和猪场都不远。欧女士也在网上找到了一些布依族服饰、食物,并得到了杨光钱的确认。紧接着,亲爱的路人在毗邻大营镇的望谟县找到了名叫肖家寨的地方。

      仿佛是为了呼应大家的寻找,杨光钱又回忆并纠正了此前哥哥姐姐的名字发音:杨光进,杨光华,杨光荣,杨光秀,杨光珍,并新增了父亲名字杨通贵。醉相思从网上找到的布依族食物“五彩饭”,杨光钱确认她曾吃过。风的传说通过网络地图,证实从紫云县走路到贵阳,确实需要三天三夜。杨光钱记忆里姐姐骑着马嫁到“罗关”,亲爱的路人分析可能是贵州省望谟县乐旺镇“乐宽村”,并在乐宽村邻村懂木村肖家寨组里排查找到了杨光华,杨光珍两个人名。

       所有的线索均指向了贵州,亲爱的路人找到了懂木村原村干部罗书记的电话,经贵州志愿者念念协调,志愿者一个人的夜联系上了罗书记。一番沟通后确认了杨光钱果然是懂木村失踪人口,小名唤做银莲,失踪时十六七岁,父亲叫杨贵,大哥杨光敬(已去世),二哥杨光华,三哥杨光荣,大姐杨光秀(小名杨银秀),二姐杨光珍(小名杨银芝),这些名字与杨光钱提供的基本相符,小名也得到了杨光钱的证实(详见下方信息比对表格)。遗憾的是,在杨光钱被骗离家几年后,父母均已去世,大哥杨光敬也于十年前去世。

       也许是与亲人分别太久,杨光钱并未认出照片上的哥哥,鉴于此,志愿者商议向网站申请协调双方DNA比对。就在大家为此做准备期间,十一国庆节当天,欧女士传来消息,杨光钱似乎认出了照片里的三哥,亲爱的路人赶忙将二姐杨光珍的照片发了过去,杨光钱一眼认出是自己的二姐。

       至此,杨光钱寻家终于尘埃落定,更进一步的好消息是:当年带走杨光钱的,并不是她的亲戚,而是邻村一名女子。该女子不仅拐卖了杨光钱,同村另外有几个女孩也被其拐卖。幸运的是,这几个女孩被找回,大快人心的是,几个女孩的家人找到这名女子追责,女子自知罪孽深重,服毒自尽。

       10月10日,欧女士自驾带着母亲杨光钱从吴川出发,中途在广西百色停留一夜,第二日回到贵州望谟,在贵州志愿者的见证下,杨光钱与哥哥姐姐相认。

       原帖链接:
       1977年出生1991年从云南被拐广东省湛江市吴川市的杨光钱寻亲693650bbhj

编后记:
      宝贝回家的每个成功案例都是全体志愿者以及各界爱心人士团结协作、无私奉献的结果,我们向每一位参与案例的志愿者和爱心人士致敬,他们在案例的沟通走访、排查对比的过程中做了很多默默无闻的工作。因编辑无法亲身参与寻找,加之编写时间相对紧迫,所以在案例编写时,难免会对案例的内容细节或参与的志愿者有所遗漏。为进一步细化完善总结内容,真实还原寻找过程,如发现案例总结内容有不妥,欢迎了解和参与案例的志愿者提出修改意见,随时与案例编辑依依(539683555联系,我们将随时修改。